Menguasai Mixing: Perjalanan Brian Frost dalam Menciptakan Berbagai Pengalaman Audio Inovatif di Seluruh Dunia - Transisi FOH dari Yamaha CL5 ke DM7 Series
-
Live Events
-
Live Sound & Event Production
Kick Off Hyland | Hotel Cleveland, Cleveland, OH - 29 Januari 2025
Brian Frost, seorang mixer FOH dan Broadcast yang berbasis di San Francisco Bay Area, memiliki perjalanan karier yang beragam - mulai dari DJ Drum and Bass di akhir tahun 90-an sampai menjadi tokoh terkemuka di dunia . Perjalanan kariernya mencerminkan minat yang mendalam terhadap teknologi audio dan bakat dalam merekayasa pengalaman audio yang inovatif di seluruh dunia.
Transisi dari CL5 ke DM7 Series
Beralihnya Brian Frost dari Yamaha CL5 ke Yamaha DM7 Series menandai tonggak penting dalam perjalanan kariernya. Brian yang telah menggunakan CL5 secara ekstensif selama lebih dari satu dekade, pada awalnya merasa ragu untuk beralih ke DM7. Namun, peluang tersebut muncul dengan sendirinya saat rekannya, Jay Clark, Kepala di Kinetic Audio Technology (KAT), menawarkan untuk mencoba DM7-EX yang baru mereka dapatkan di salah satu gig pada bulan Juli 2024.
"Yang pertama kali terlintas dalam pikiran saya, entahlah - saya sedang memproduksi acara ini, melakukan mixing, dan mengawasinya, tetapi saya ragu ingin menambahkan tantangan dengan mempelajari konsol baru di tengah semua itu," kenang Brian. Meskipun tadinya Brian merasa ragu, dia memutuskan untuk mencoba DM7, berkat dukungan dan keyakinan dari Jay.
Ternyata proses peralihannya lebih lancar dari yang dia kira. Brian mendapati bahwa interface DM7 benar-benar intuitif dan mudah digunakan. "Setiap hal yang saya cari bisa langsung saya temukan, hanya dalam satu atau dua menit—semuanya terasa alami," katanya. Fitur layar ganda dan kapasitas channel yang lebih besar menjadi sangat bermanfaat, memungkinkan Brian untuk memantau dua kali lebih banyak informasi dalam satu waktu.
Keunggulan Teknis DM7
DM7 memiliki sejumlah peningkatan teknis dibandingkan CL5 yang memperlancar alur kerja Brian:
Peningkatan Kapasitas Channel: DM7 mendukung hingga 120 channel input dan 60 bus, termasuk Mix dan Matrix, dibandingkan dengan CL5 yang memiliki 72 channel input dan 32 bus, termasuk Mix dan Matrix. Peningkatan memberikan fleksibilitas lebih bagi Brian dalam menangani setup yang lebih kompleks tanpa harus khawatir kehabisan channel atau membuat kompromi dalam penataan sistem.
Sample Rate yang Lebih Tinggi: DM7 beroperasi pada 96kHz, yang menghasilkan kualitas audio lebih superior dibandingkan CL5 yang hanya 48kHz. Brian menjelaskan, "Mengoperasikan semuanya di 96k membuat saya dapat memaksimalkan teknologi dan mencapai kualitas audio terbaik."
Antarmuka Pengguna yang Lebih Canggih: DM7 dilengkapi layar sentuh ganda 12 inci, yang memberi pengalaman pengguna yang lebih intuitif dan efisien. “Saya sangat mengapresiasi kemampuannya menampilkan lebih banyak informasi sekaligus, sehingga tidak perlu berpindah-pindah layar.”
Routing dan Pemrosesan yang Fleksibel: DM7 memiliki opsi routing lebih canggih dan kapasitas pemrosesan yang lebih kuat, memungkinkan Brian merancang setup audio yang rumit dengan lebih mudah dan efisien. Kemampuan untuk menyesuaikan titik pengiriman bus dan matrix memberikan fleksibilitas lebih besar dalam mengelola zona audio yang berbeda.
Debat Gubernur California | Hyatt Regency, San Francisco - 20 September 2024
Dampak dari Dante
Penggunaan Dante telah menjadi terobosan bagi Brian dalam dunia audio engineering perusahaan. Kemampuan Dante untuk menangani jumlah channel yang banyak dan menyediakan opsi routing yang fleksibel telah meningkatkan alur kerja Brian secara signifikan.
Kick Off Hyland | sebuah acara Erin Daughenbaugh Productions yang diselenggarakan di Hotel Cleveland - Cleveland, OH, 28 Januari 2025
Integrasi Dante
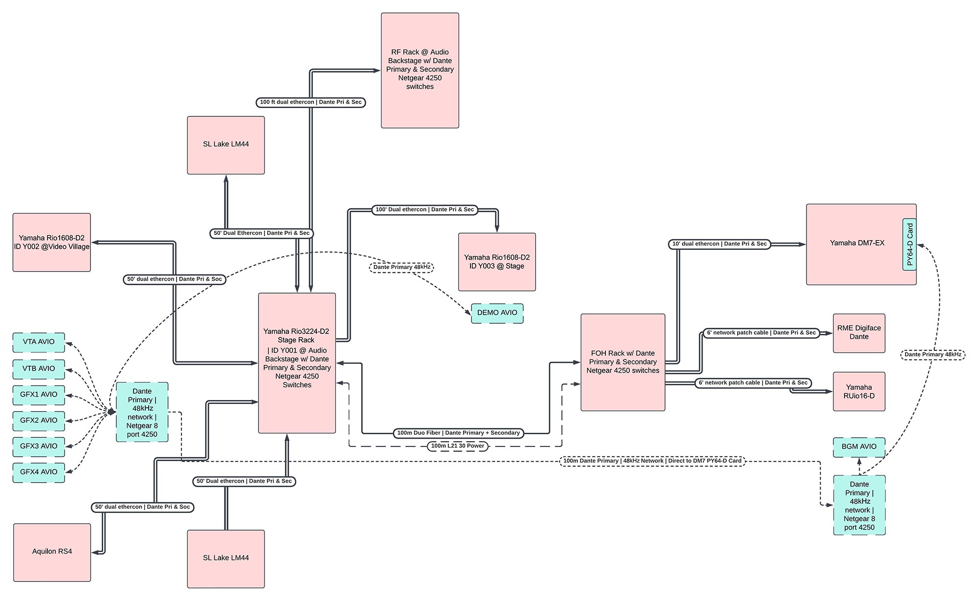
Pengelolaan Channel dalam Jumlah yang Banyak: Selama Kick Off tahunan Hyland, Brian mengelola pengaturan audio kompleks yang menggunakan dua puluh mikrofon, perangkat playback, dan unit DSP. Berkat Dante, semua komponen ini dapat diintegrasikan secara mulus melalui beberapa jaringan, sekaligus memastikan transmisi audio berkualitas tinggi. "Kami memiliki Axient digital. Kami mengoperasikan Dante tersebut di 96k. Kami juga memiliki beberapa drive DSP yang mendukung Dante Lake LM44 untuk sistem speaker. Drive tersebut juga beroperasi di 96k,” Brian menjelaskan.
Routing Fleksibel untuk Event Skala Besar: Pada acara berskala besar yang dihadiri oleh 10.000 peserta, Brian memanfaatkan kemampuan routing fleksibel dari Dante untuk mengelola distribusi audio di berbagai zona, termasuk aula utama, ruang pertemuan, dan area belakang panggung. "Saya suka memiliki banyak matrix. Begitulah cara saya melakukan mixing, dan delapan matrix selalu sangat membatasi bagi saya. Maka, dengan sekarang beralih ke DM7, memiliki dua belas matrix menurut saya merupakan kemajuan besar," ujarnya.
Acara Teknologi Palo Alto, CA | Smorgasboard Productions - 27 Februari 2025
Interoperabilitas Perangkat Audio yang Beragam: Untuk peluncuran produk berskala besar, Brian mengintegrasikan konsol DM7 unit I/O Rio D2 dan prosesor DSP eksternal dengan menggunakan Dante. Konfigurasi ini memungkinkannya untuk memperoleh kontrol yang presisi pada lingkungan audio, sehingga memastikan penyajiannya berjalan sempurna. "Saya menggunakan playback front-of-house melalui RME Digiface Dante pada 96k," ujarnya, menekankan integrasi berbagai perangkat audio tanpa hambatan.
Pengelolaan Jaringan dan Pemecahan Masalah: Mengelola jaringan Dante terpisah yang beroperasi pada sample rate berbeda sempat menjadi tantangan pada awalnya. Brian menjelaskan prosesnya: "Ada satu jaringan Dante yang beroperasi pada 96k, tetapi ada juga jaringan Dante terpisah yang beroperasi pada 48k." Dengan menggunakan Dante Controller dan perencanaan yang cermat, Brian berhasil mengelola jaringan ini menggunakan Dante expansion card PY64-D dengan SRC, sehingga pengoperasian berjalan lancar dan transmisi audio memiliki kualitas yang tinggi.
Pada diagram alur kerja Dante untuk acara Kick Off Hyland, aset audio berwarna merah beroperasi pada 96kHz, sedangkan aset berwarna biru pada 48kHz. Kedua jaringan ini beroperasi secara independen dengan satu-satunya titik penghubung adalah Dante Card PY64-D. Ini memungkinkan, sistem audio untuk dapat mengintegrasikan AVIO 48kHz di area video sambil mempertahankan sistem lainnya pada 96kHz.
Kesimpulan
Beralihnya Brian Frost dari CL5 ke Yamaha DM7, serta inovasi yang ia tunjukkan dalam penggunaan Dante untuk kebutuhan audio engineering korporat, benar-benar mencerminkan kemampuan beradaptasi dan semangat belajarnya yang tinggi.. Integrasi teknologi mutakhir yang lancar ke dalam alur kerjanya telah mengasah keahlian teknisnya dan mengukuhkan reputasinya sebagai pelopor di bidang ini.
Pengalaman Brian sungguh menginspirasi bagi para calon profesional audio. Pengalaman tersebut dengan indah menggambarkan bahwa dengan semangat, dedikasi, dan kemauan untuk melampaui batas, seseorang dapat meraih kesuksesan luar biasa dan memberi pengalaman audio yang tak terlupakan di dunia audio engineering yang terus berkembang.
Lokasi
Amerika




